IC反应器,看懂这几点,投资不踩坑!
IC反应器(internal circulation),是第三代高效厌氧反应器,由混合区、第 一厌氧区、第二厌氧区、沉淀区和气液分离区五个功能区组成,采用两层UASB反应器串联结构。已广泛应用于大豆蛋白、棉籽蛋白、淀粉、淀粉糖、酒精、酶制剂、柠檬酸、黄原胶、生物制药等行业的高浓度有机废水治理领域。它凭借高负荷、高效产甲烷、节能环保等优点,成为高浓度有机废水处理工艺中的优选。
然而,市场上IC罐琳琅满目,外观看起来都是个钢铁大罐子,但内在结构和品质却可能天差地别。一个设计拙劣的IC罐,可能就是未来运营中“持续流血”的伤口——效率低下、频繁检修、运行成本飙升。
今天,我们就来当一回“设备侦探”,抛开华丽的外衣,直击核心,看看一个优质的IC罐,究竟“好”在哪里?
一、核心内脏——好结构的三大黄金标准
判断IC罐的好坏,绝不能只看外壳,关键在于其内部的“五脏六腑”。
01布水系统
如果把IC罐比作一个生命体,布水系统就是负责输送养分的“心脏瓣膜”。
好的布水系统: 像精心设计的莲蓬头,通过合理的管道布局和喷嘴设计,确保废水均匀、平稳地分布到整个罐底,让每一颗厌氧颗粒污泥都能“雨露均沾”,充分接触反应。它还必须抗堵塞,采用大孔径或特殊结构,避免因悬浮物累积而堵塞。
差的布水系统:分布不均,导致水流短路,形成死区。大部分废水“偷懒”走近路,反应效率大打折扣,整个厌氧罐的处理能力被严重浪费。
我公司IC罐外采用多支管进水,内部旋流布水,布水经过严格计算,每根支管流量均可调整,保证了罐截面各单位面积的进水量基本相同,对颗粒污泥产生很大的搅拌作用。
通常IC罐内水力流和产气流均沿罐高度方向,因此沿高度方向的传质过程比较彻底,而IC厌氧反应器采用旋流切向进水则强化了混合液在罐截面的径向混合效果,使得有机物与颗粒污泥接触更充分,保证较高的上升流速,基质去除效率更高。
02三相分离器
这是IC罐的核心部件,堪称“大脑”,直接决定了污泥留存率和处理效率。
好的三相分离器:它能像一位高超的裁判,在气、液、固混合的混乱场面中,高效地将它们分离开:沼气被收集,清水向上流走,而宝贵的颗粒污泥则被“挽留”下来,沉降返回反应区。其结构必须极其稳固,能承受长期的水流和气提冲击。
差的三相分离器:设计粗糙,分离效果差。导致大量污泥随水流流失(“跑泥”),这意味着要不断补充昂贵的颗粒污泥,运营成本剧增。更可怕的是,结构不稳固可能发生变形、移位,造成灾难性后果。
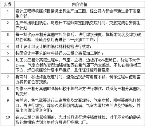
我公司设计生产的三相分离器,使用高强度工程塑料PP材料或不锈钢材质,具备结构合理,强度高,耐冲击等优点。以PP材质三相分离器为例,生产加工包含以下十个步骤,确保了产品质量。
03循环系统
IC罐相比其他厌氧工艺的一大优势,就是利用自身产生的沼气实现内循环。它由下层三相分离器、沼气提升管、气液分离器和泥水下降管组成,利用自身产生的沼气作为动力,实现混合液的内循环。
好的循环系统:提升管设计合理,能产生足够的气提动力。气液分离器位于顶部,其核心作用是将沼气从泥水混合物中高效分离。分离出的沼气被导出,而“脱气”后的混合液则依靠自重,通过下降管平稳地返回反应器底部,从而形成稳定、连续的内循环。整个流程畅通无阻,能有效稀释进水、均化水质,并强化传质效率,使系统运行稳定,抗冲击负荷能力强。
差的循环系统:气液分离器效率低,导致沼气分离不彻底,部分气体被卷入下降管,造成气阻或脉冲流动,破坏循环的稳定性。内循环时断时续,导致系统对进水负荷变化非常敏感,处理效果波动大。
中粮生化能源(衡水)有限公司污水处理改扩建工程
二、细节见真章——容易被忽略的“品质陷阱”
除了核心内脏,细节的处理更能看出一个制造商的诚意和专业度。
01防腐与保温
优质罐体:罐体内壁通常整体使用船用环氧煤沥青漆(常用品牌:PPG公司SIGMASHIELD系列、佐敦同等系列),涂刷不少于5遍,漆膜厚度不低于0.3mm(漆膜厚度仪检测);罐体外壁涂刷防锈漆(常用品牌:乐化),涂刷不少于2遍。漆膜厚度不低于0.15mm。
罐体保温使用憎水岩棉,容重通常≥85kg/m³,防火等级A级,厚度≥100mm。外包通常使用瓦楞板,在旋转爬梯合适位置预留罐壁测厚点,瓦楞板预留可拆卸测厚口,尺寸不小于30×30cm, 用于罐壁板材测厚。
劣质罐体:罐体内壁防腐敷衍了事,常采用普通或低价环氧漆,涂刷遍数不足、漆膜薄厚不均,实测厚度远低于0.3mm,很快便出现锈蚀、鼓包乃至大面积剥落。罐体外壁防锈漆质量差,很快褪色、粉化。
保温层使用普通矿棉或劣质岩棉,容重低(通常<60kg/m³),易吸湿板结,导致保温性能迅速失效且增加罐体负荷。外包瓦楞板连接粗糙,密封不严,几乎不考虑后期检修与监测需求,未预留任何罐壁测厚口,给长期的设备安全评估与维护带来极大困难。
02安全与检修
靠谱设计:安全阀、水封、阻火器等设备一应俱全,为易燃易爆的沼气上好“保险”。罐体设置多个人孔和内部爬梯平台,为日后检修和维护留下充足空间,大大降低维护难度和成本。
坑人设计:安全设施能省则省,留下巨大隐患。内部无处下脚,检修一次如同“拆楼”,后期维护成本极高。
锦州元成生物科技有限公司废水处理改扩建工程
三、绿创LIC厌氧反应器工艺特点
高效负荷与抗冲击:内循环流量达进水10~20倍,高效传质并稀释进水,系统耐冲击、运行稳定。
布水均匀不堵塞:采用罐外多支管与内部旋流布水相结合,布水均匀、无堵塞,强化径向混合与去除效率。
选材优良寿命长:关键部件采用高强度工程塑料PP或不锈钢,耐腐蚀、抗冲击,使用寿命长。
运行稳定出水好:配备完善监控系统,内部结构合理,抗冲击强,在多个高难度废水项目中去除率超90%。
运行成本低:内循环对pH具有缓冲作用,低pH进水(可低至3–5)时仍可少加碱或不加碱,节约药剂费用。
颗粒污泥活性强:颗粒污泥生长快、强度高、菌种适应范围广,系统污泥存留量大,处理负荷高。
启动迅速周期短:初次启动10–15天,二次启动仅需5–10天,可快速达设计负荷并稳定运行。
启动迅速周期短:初次启动10–15天,二次启动仅需5–10天,可快速达设计负荷并稳定运行。
四、给您的采购建议
不看广告,看案例:要求供应商提供与您水质相似的成功运行案例,并尽可能去现场实地考察。
不懂技术,看细节: 仔细审阅设计图纸和技术方案,重点关注我们上面提到的三大结构和几个细节。
不唯价格,唯价值: 一分价钱一分货。一个结构优良的IC罐,其长期稳定运行所节省的电费、药剂费和维修费,早已远超初期的那点差价。它是一位为你“赚钱”的沉默员工,而非一个需要你不断“输血”的成本中心。
结语:选择一个好的IC厌氧罐,不仅是购买一台设备,更是为您的污水处理系统选择了一颗强大而可靠的“心脏”。希望这篇文章能帮助您练就一双“火眼金睛”,为您的项目做出更明智的投资。
截至今年10月份,公司已拥有300余项污水处理业绩,客户转介绍率超80%,近五年完成了60余座IC厌氧罐的设计、施工、维修等工作。服务客户包括中国石化、中国节能、中国成达、国药集团、齐鲁制药、盛虹集团、鲜活果汁、香驰集团等企业。
如果您正为设备选型发愁,欢迎私信咨询 —— 我们将免费为您提供水质诊断,帮您定制适配方案,让每一分投资都花在实处!







